Фантомное питание конденсаторного микрофона
Требования слушателей ютюба приблизились к телевизионным стандартам, как всем известно невозможно слушать, кривой шумный неприятный звук. Можно закрыть глаза на видео, но без хорошего звучания далеко не уедешь, это я понял после попытки записаться на древний электретный микрофон.Как выяснилось позже дело было не в микрофоне :).
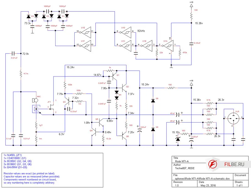
Короче, почитав интернет я понял, что мне срочно нужен микрофон для моей импровизированной студии и, конечно же, даааа, выбор пал на конденсаторный микрофон. Первым делом полез смотреть стоимость конденсаторных микрофонов средней паршивости, погуляв по окрестным сайтам музыкальной направленности бюджет в 7-10тысяч рублей мне показался не гуманным и я подумал всех “нае…ать” и собрать супер-пупер микрофон студийного качества самостоятельно ДА ДА я бы и капсуль сделал было бы на чем :). Ты правильно подумал, я полез на али искать капсуль предварительно полазав по инету нарулил готовую платку скопированного, неплохо зарекомендовавшего себя конденсаторного микрофона Rode NT1-A.

Подбив дебет с кредитом мой транзисторный калькулятор говорил готовить на запчасти около 2 тысяч рублей, из которых примерно 80% это китайский капсуль, ну да ладно подумал я, зато будет зачетный мирофон да еще и конденсаторный студийного качества.
Начав копить денги на заветный капсуль приступил к разработке платы из картинки с интернета, дня два я из этой платы делал схему, а потом еще день отрисовывал ее для изготовления секретным методом ЛУТ (лазерно утюжной технологии) разработанной в конце двадцатого века росийскими учеными.


Разрабатывая - срисовывая схему, поглядывал я и в ютюбчик где народ хвастался своими микрофонами по 1000 баксов, и тут я увидел его китайский микрофон за 4500 вечно деревяннх, звали этот микрофон Alctron MC410.

Со скоростью света в голове пролетела мысь “да ну наХ эту самоделку” ей же еще и корпус надо и XLR разъем. Полистав мануалы на Alctron MC410 похоже капсуль тотже что я собирался заказать, да схема самого микрофона похуже - это по отзывам тех кто сравнивал микрофоны построенные по схеме, которую я отрисовывал. Заказал я микрофон и начал думать где взять фантомное питание.
Фантомное питание 48V конденсаторного микрофона
Первым делом пошел смотреть ютюб, там все в одно горло орали про аудиоинтерфесы - внешние звуковые карты ну такие же как я “специалисты”, довольно долго я выбирал самый лучший бесплатный интерфейс, остановился я на Brehringer UMC HD204, потому-что с компа я мог добавить к микрофону как там называется МИНУС, (если не так поправтье меня в комментах) фоновую музыку да еще и подключить второй микрофон. Я не музыкант и всякие мидиклавиатуры, гитары и прочие музыкальные примочки меня не интересовали. Но стоимость аудио интерфеса Brehringer UMC HD204 на момент поиска была 7500 рублей.
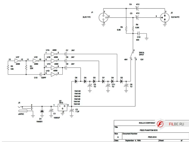
Ну и что ты думаешь дорогой друг, вот именно зачем платить если можно не платить :). Немного гугления на тему фантомного питания микрофона и вуаля найдена древняя схема на трех деталях которая сэкономит бюджет примерно на 7450 рублей. Вот эта супер схема построена по схеме умножителя на логике “НЕ” и кучке рассыпухи из загашника.

Единственная деталька которую пришлось купить это та самая логическая микросхема HEF4096U, она в чипдипе стоила 50 рублей с доставкой. Потрошки без корпуса это не наш вариант, поэтому первым делом сделал печатку под мои детали, а дальше немного магии и волшебства и под эту плату я сделал 3д модель корпуса, который впоследствии изготовил из обрезков фанеры.



При использовании секретной ЛУТ технологии нанес на фольгированный текстолит ветееватый рисунок схемы и закинул ее в банку с хлорным железом для травления платы. Вытравив все лишенне, помыв плату в водичке, смотрю красота, только эта красота была сделана не в зеркале. Если кто не знает, готовая схема для ЛУТ печатается в зеркальном отображении для получения правильной платы.


По этой причине я запаял все детали сверху, самым неудобным было паять большие конденсаторы, их пришлось приподнять для того, чтобы мог подлезть к ножкам паяльником. Запаяв все детальки получилась симпотичная плата, теперь дело за малым - подпаять все разъемы и лампочку для сигнализации работы моего фантомного питания на 48 вольт для конденсаторного микрофона ну и проверить как это чудо работает.


Включив это чудо, каково было мое удивление, оно заработало но не так как я хотел, в микрофон лезли какието шумы, это фонил блок питания компа, подключил внешний блок питания тот же шум, при работе от батарейки шуруповерта все стало кристально чисто.


Микшер
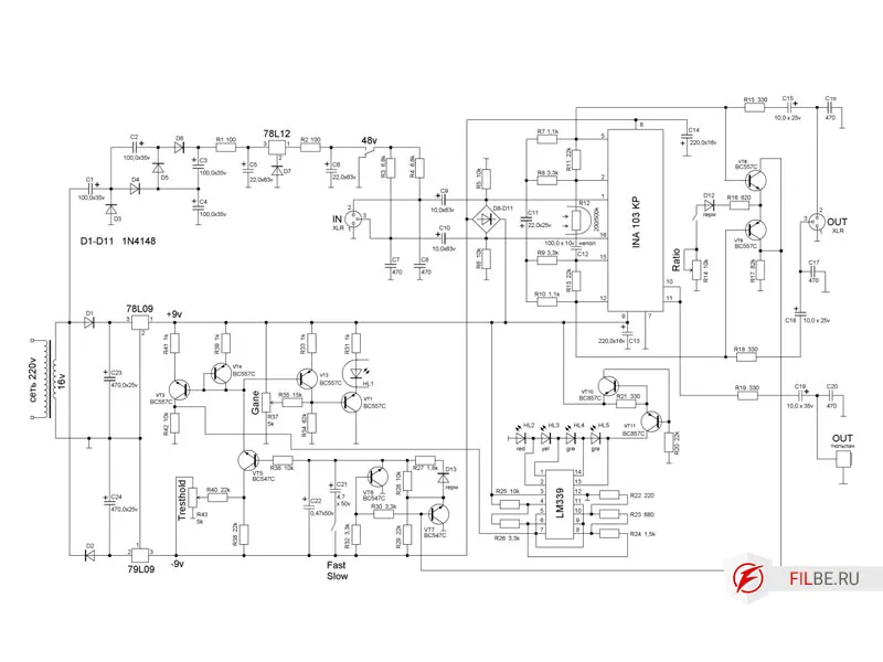
Тут я подумал, а если собрать усилок. И опять гугление выдало двухканальный усилок на операционном усилителе AD797 с хорошими отзывами,(есть еще ina103, ina163) но цена компонентов не радовала и проще было купить готовое устройство.


И тут как в игре “кто хочет стать миллионером” я позвонил другу, у него нашелся сломанный караоке в котором мы обнаружили усилок на операционнике 4558.


Думаю пойдет и начал операцию по скрещиванию фантомного питания и усилка из караоке. Все получилось очень не плохо в итоге у меня получился микшер на 2 микрофона, вместо второго микрофона можно подать МИНУС - фоновую музыку с плеера или телефона.


А в корпус пришлось добавить еще один кусочек фанеры, который я приклеил. И развернуть крышку, иначе XLR разъемом упирался в конденсаторы.
Выводы
Если вам надо писать свой голос в команате квартиры или частного дома, то на мой взгляд лучшее решение - это динамический микрофон, который не собирает шумы вокруг вас и если у вас нет необходимости подключать музыкальные инструменты, то вместо внешней звуковой карты лучше купить микшер - денег меньше, а возможностей больше, всякие встроенные компресоры и тп.